components:iot-ps-din-cpc
This is an old revision of the document!
Table of Contents
IOT-PS-DIN-CPC
12V Power supply(HDR-60-12)
| Model number: | IOT-PS-DIN-CPC |
|---|---|
| Mounting: | DIN rail, 35mm |
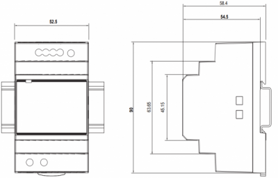
| Dimensions: | 90mm x 54.5mm x 52.5mm |
Highlights & Features
- Suitable for parallel operation without extra components
- Ultra slim design with 52.5mm width
- No load power consumption <0.3W
- Isolation class II
- DC output voltage adjustable
- Over-voltage / Overload / Short circuit Protections
Safety standards
BS EN/EN61000-3-2, IEC62368-1, UL508, UL62368-1, BS EN/EN61558-2-16
Technical specification
| Input voltage range | 230 V AC |
| Output voltage | 12 V DC |
| Output current | 4.5 A |
| Operating temperature | -30°C to +70°C |
| Rated power | 54W |
Terminals
Accessory DC Coaxial Power Plug
| Connector: | DC Coaxial Power Plug |
| Other end: | 2 pin screw terminal (+,-) |
| Max recommended current: | 5 A |
| Purpose: | Power-only connection (no data lines) |
Dimensions
Manufacturer Documentation
Official manufacturer manual (PDF): hdr-60-spec.pdf
components/iot-ps-din-cpc.1776838413.txt.gz · Last modified: by paulo.krbavcic




